Chainlink heeft een belangrijk AI-initiatief aangekondigd in samenwerking met financiële instellingen, zoals Franklin Templeton, Swift en Euroclear. Het initiatief beoogt AI in te zetten om bedrijfsgegevens te verzamelen op één enkele blockchain, waardoor een “golden record” ontstaat.
Dit op blockchain gebaseerde record zou grote hoeveelheden gegevens in real-time valideren en consolideren, processen stroomlijnen en de nauwkeurigheid van gegevens over verschillende industrieën heen verbeteren.
Chainlink’s financiële AI-experiment
In een persbericht, gedeeld met BeInCrypto, kondigde Chainlink een nieuw AI-initiatief aan gericht op bedrijfsfinanciën. Het bedrijf heeft zich samen met grote financiële instellingen, zoals Franklin Templeton, Swift en Euroclear, verbonden om te onderzoeken hoe AI en blockchain-technologie samen kunnen werken om gegevensbeheer en operaties in de financiële sector te verbeteren.
Lees meer: Wat is Chainlink (LINK)?
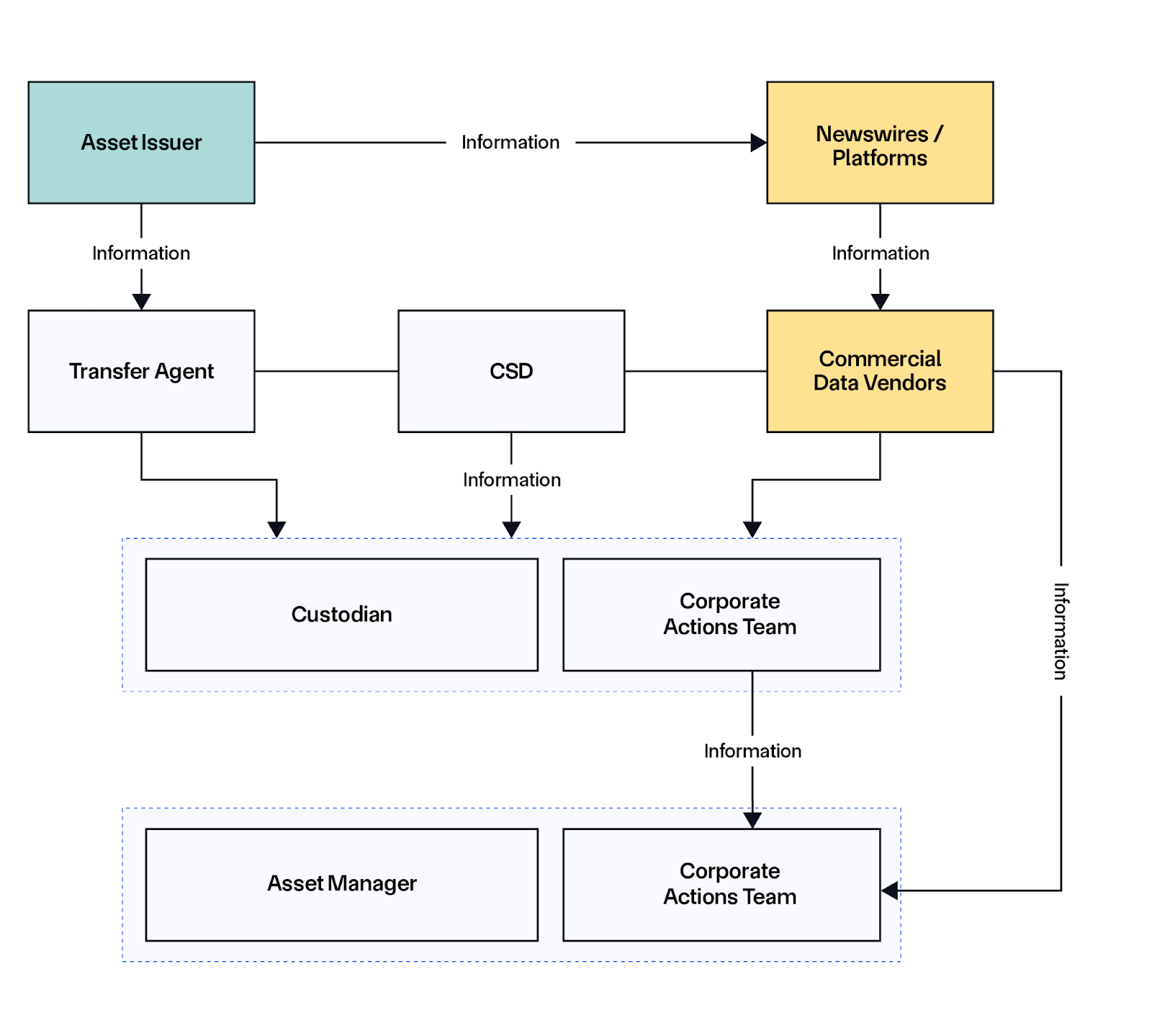
Het plan is eenvoudig: Chainlink wil zijn gedecentraliseerde orakels samen met AI en grote taalmodellen (LLM’s) gebruiken om belangrijke bedrijfsacties te identificeren en te verzamelen. Deze gegevens zouden vervolgens worden geregistreerd op blockchains, waardoor wat Chainlink een “interoperabel, uniform golden record” noemt, wordt gecreëerd.
“De combinatie van AI en orakels is een krachtig hulpmiddel om gegevens over bedrijfsacties te verzamelen en om te zetten in zeer betrouwbaar gestructureerde gegevens. Het omzetten van verschillende gegevensbronnen in een definitieve, enkele bron van waarheid is echt een enorme stap vooruit in hoe financiële markten omgaan met kritieke en foutgevoelige gegevens,” beweerde Chainlink’s mede-oprichter Sergey Nazarov.
Nazarov verklaarde dat dit “golden record” de efficiëntie in de financiële sector aanzienlijk zou verbeteren, zowel voor individuele als institutionele actoren. Gezien de enorme bedrijfsinvesteringen in AI dit jaar, is het logisch dat deze prominente financiële instellingen deelnemen aan het experiment. Chainlink is daarnaast nieuwe samenwerkingen aangegaan op diverse gebieden.
Chainlink heeft ook een diepgaande studie gepubliceerd waarin hun aanpak voor het creëren van dit “golden record” wordt uiteengezet. Het belangrijkste probleem dat deze bedrijven willen oplossen, is de inconsistente kwaliteit van gegevens over bedrijfsacties, die vaak in verschillende formaten en via niet-gestandaardiseerde kanalen worden vrijgegeven. De orakels van Chainlink zouden snel relevante informatie uit deze diverse bronnen scannen en verzamelen.
Lees meer: Hoe zal kunstmatige intelligentie (AI) crypto transformeren?
De verschillende orakels en LLM’s in deze gegevensverzamelingsoperatie functioneren in gedecentraliseerde nodes die consensus moeten bereiken voordat ze gegevens doorgeven. Dit voorkomt mogelijke gegevensvervorming, of het nu gaat om foutieve vertaling of hallucinatie. Het industrienorm CCIP-protocol van Chainlink verspreidt vervolgens dit geaggregeerde blockchainrecord via zijn interoperabele systeem.
Volgens de resultaten van Chainlink is het experiment succesvol gebleken in het valideren, aggregeren en overdragen van bedrijfsgegevens in real-time. Hoewel het initiatief nog geen officiële naam heeft, wordt de term “uniform golden record” herhaaldelijk genoemd in de documenten. Vooruitkijkend zal de focus liggen op het standaardiseren van het proces en de voorbereiding op een bredere uitrol.
Voor BeInCrypto’s laatste nieuws over de cryptomarkt, klik hier.





