XRP ETF’s zijn nog niet officieel beschikbaar in de VS, maar nu Bitcoin en Ethereum ETF’s al zijn goedgekeurd, verschuift de aandacht naar het potentieel van Solana en XRP ETF’s in 2026. Deze XRP ETF gids legt alles uit over XRP-specifieke exchange-traded funds (ETF’s). We behandelen hun wereldwijde beschikbaarheid, voordelen en risico’s, plus de relevantie van SEC-regelgeving in de VS en het beleggingsproces.
BELANGRIJKE PUNTEN
➤ XRP ETF’s bieden indirect eigendom van de asset via aandelen van de ETF.
➤ Een aantal bedrijven, waaronder Bitwise, Canary Capital en 21Shares, en meest recent WisdomTree, streven naar XRP ETF’s in de VS.
➤ De goedkeuring van XRP ETF’s in de VS lijkt waarschijnlijker door veranderingen in de SEC en Trump’s verkiezingsoverwinning in 2024.
➤ Goedkeuring van XRP ETF’s zou de cryptomarkt verder legitimeren en institutionele investeerders een teken van volwassenheid geven.
Wat is een XRP ETF?
Een XRP ETF of exchange-traded fund volgt de waarde van de cryptocurrency van Ripple Labs, XRP. Door aandelen in een XRP ETF te kopen, kunnen investeerders blootstelling krijgen aan de prestaties van XRP zonder de digitale valuta zelf te hoeven kopen, opslaan of beheren.
Zie een XRP ETF als een financieel product dat XRP als onderliggende asset heeft. Het fondsbeheer geeft aandelen uit aan investeerders. Deze aandelen kunnen vervolgens worden verhandeld op financiële markten, net als aandelen. Het primaire doel van een XRP ETF is om de koers van de asset te volgen, zodat investeerders kunnen profiteren van de koersbewegingen van XRP zonder de crypto zelf in bezit te hebben.
“XRP ETF zal het beschikbare XRP-aanbod veranderen en een hogere Ripple koers veroorzaken.”
Will Fix, crypto-analist: Geschreven op X
Wist je dat? XRP ETF’s zijn nog niet goedgekeurd in de VS, maar bedrijven zoals WisdomTree hebben recent aanvragen ingediend, gesteund door de stijgende XRP koers die niveaus bereikt zoals in 2021.
Hoe verhoudt een XRP ETF zich tot een directe investering in XRP?
Direct beleggen in XRP houdt in dat je de asset koopt en opslaat in een crypto wallet. Deze methode kan nog steeds wat ingewikkeld zijn voor niet-web3-autochtonen en brengt enkele veiligheidsrisico’s met zich mee.
In vergelijking hiermee biedt investeren in een XRP ETF een eenvoudigere, veiligere manier om blootstelling aan XRP te krijgen, omdat het fonds de opslag en het beheer van de digitale assets afhandelt.
Hoe wordt de XRP ETF koers bepaald?
Er zitten een aantal factoren achter de koersbepaling en standaardisatie van XRP ETF’s. Laten we eens kijken.
Creatie en inkoop
Bij dit proces zijn geautoriseerde deelnemers betrokken die grote hoeveelheden XRP kopen wanneer de vraag naar de ETF toeneemt. De AP’s leveren dan de XRP-eenheden aan de ETF-aanbieder.
In ruil daarvoor geeft de ETF-aanbieder nieuwe aandelen van de XRP ETF uit aan de AP’s. Dit proces vergroot het aanbod van ETF-aandelen en zorgt ervoor dat de ETF koers niet sterk afwijkt van de XRP koers.
Het terugbetalingsgedeelte vindt plaats wanneer de vraag naar de XRP ETF afneemt. De AP’s retourneren ETF-aandelen aan de ETF-aanbieder. De ETF-aanbieder geeft vervolgens de corresponderende hoeveelheid XRP terug aan de AP’s. Deze boog verlaagt het aanbod van ETF aandelen, waardoor de XRP ETF koers in lijn wordt gebracht met de onderliggende asset.
Andere factoren
Naast de creatie-terugbetalingscyclus zijn er nog andere factoren die de koers van de XRP ETF beïnvloeden, zoals marktliquiditeit, de deelname van institutionele investeerders of het gebrek daaraan, uitdagingen op het gebied van regelgeving en meer.
Hoe zal een XRP ETF werken?
Hoewel de waarde van XRP meestal de marktprijs van een XRP ETF bepaalt, zijn er verschillende elementen bij betrokken, waaronder de Net Asset Value (NAV). De NAV wordt berekend door de totale waarde van de XRP die door het fonds wordt gehouden te delen door het aantal uitstaande ETF-aandelen. Dit biedt een benchmark voor de marktkoers van de ETF.
Een andere benadering om te begrijpen hoe XRP ETF’s werken, is kijken naar de arbitragemogelijkheden in het spel. AP’s benutten arbitragemogelijkheden om de koers van de ETF in lijn te houden met de NAV.
Als de ETF-aandelen met een premie worden verhandeld (boven de NAV), kunnen AP’s ze verkopen en XRP kopen, en ze vervolgens inwisselen voor XRP. Als de ETF-aandelen met een korting worden verhandeld (onder de NAV), kunnen AP’s ze kopen en XRP verkopen en vervolgens nieuwe ETF-aandelen creëren met de XRP.
Deze cyclus, die ook deel uitmaakt van de creatie-redemption boog, houdt de koers van een XRP ETF stabiel te midden van marktvolatiliteit.
Wist je dat? Fondsen passen real-time prijsalgoritmen en periodieke aanpassingen aan de asset pool toe om de aandelenkoers nauw te laten aansluiten bij de marktprijs van onderliggende crypto-activa zoals XRP in XRP ETF’s.
Wat is de structuur van een XRP ETF?
Elke XRP ETF gids zou onvolledig zijn zonder de structuur van het product te bespreken. Hier volgt een eenvoudige uitleg:
- Onderliggende asset: XRP
- Beheer: Werk gedaan door professionele fondsmanagers, die de verantwoordelijkheid krijgen om de XRP ETF koers te volgen.
- Handelsplatformen: Zodra goedkeuring van de regelgevende instanties is verkregen in overeenstemming met de SEC-regelgeving, zullen XRP ETF’s naar verwachting worden genoteerd aan grote beurzen.
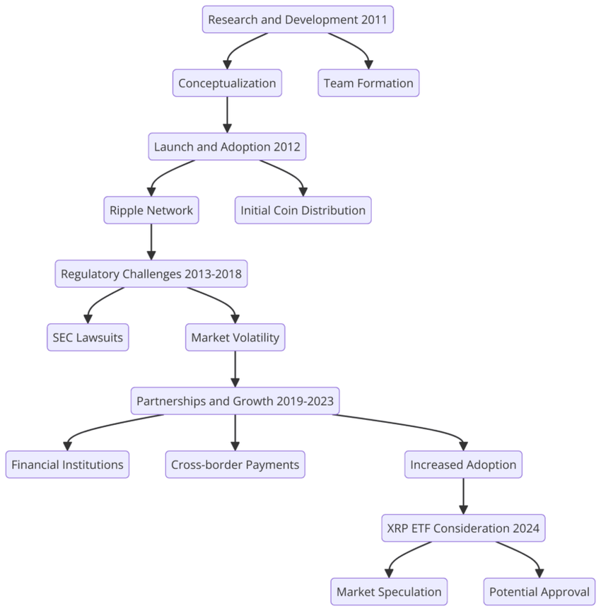
Ripple Labs heeft in augustus 2024 een rechtszaak met de SEC geschikt door een boete van $125 miljoen te betalen. Deze schikking verminderde zorgen over de wettelijke status van XRP en kan de weg banen voor de eerste XRP spot ETF in de VS.
Risico’s van een XRP ETF begrijpen
Net als bij andere investeringen brengt een XRP ETF risico’s met zich mee. Enkele daarvan zijn:
- Marktvolatiliteit
- Regelgevingsrisico’s
- Hoge beheerkosten
- Tegenpartijrisico’s met betrekking tot de entiteiten die de ETF’s beheren
- Liquiditeitsrisico’s, meestal tijdens perioden van marktstress
- Fouten bij het volgen van de koers
- Technologische risico’s in verband met technologische storingen, hacking en meer.
- Veranderend marktsentiment en adoptie
Met name Ripple’s CEO Brad Garlinghouse heeft verklaard dat een XRP ETF “onvermijdelijk” is, wat de groeiende institutionele vraag naar gereguleerde cryptobeleggingsproducten benadrukt.
Wereldwijde beschikbaarheid van XRP ETF’s
In de VS zijn XRP ETF’s nog niet goedgekeurd. De Securities and Exchange Commission (SEC) blijft voorzichtig met het goedkeuren van crypto ETF’s, en XRP is daarop geen uitzondering.
Er heerst optimisme onder XRP-houders en ETF-zoekers, dankzij de Amerikaanse verkiezingen, Trump’s aankomende tweede presidentschap en het vertrek van Gary Gensler bij de SEC.
Wat de wereldwijde beschikbaarheid betreft, loopt Europa voorop bij het aannemen van cryptospecifieke producten. Verschillende Europese landen hebben exchange-traded products (ETP’s) goedgekeurd die de XRP koers volgen.
Zwitserland, dat bekend staat om zijn gunstige regelgeving voor financiële markten, heeft verschillende crypto ETP’s genoteerd, waaronder ETP’s die XRP volgen. De SIX Swiss Exchange is een leider op dit gebied.
Duitsland heeft ook cryptobeleggingsproducten verwelkomd. Het Xetra-platform van Deutsche Börse loopt voorop en heeft verschillende crypto-ETP’s genoteerd, waaronder die specifiek voor XRP.
Naast Europa heeft ook Singapore een vooruitstrevende houding ten opzichte van cryptocurrencies en blockchaintechnologie. De Monetary Authority of Singapore (MAS) heeft een regelgevend kader gecreëerd dat mogelijk de introductie van XRP ETF’s in de toekomst kan ondersteunen, hoewel dit voorlopig speculatief blijft.
Hier zijn drie toonaangevende XRP-specifieke crypto-producten die wereldwijd worden verhandeld en mogelijk de adoptie van XRP kunnen versnellen:
1. 21Shares Ripple XRP ETP (AXRP)
- Type: ETP
- Exchange: SIX Swiss Exchange, Zwitserland
- Nut: Volgt de prestaties van XRP en wordt 100% fysiek gedekt door XRP
2. CoinShares Fysieke XRP (A3GRUE)
- Type: ETN
- Exchange: Xetra, Duitsland
- Utility: Biedt blootstelling aan de waarde van XRP via een collateralized debt obligation (CDO), gedekt door fysieke XRP.
3. Fidelity Investments Platform XRP ETP
- Type: ETP
- Exchange: Beschikbaar op het platform van Fidelity Investments, beheerd door 21Shares
- Utility: ETP stelt investeerders in staat om blootstelling te krijgen aan XRP via een gereguleerd financieel product. Hoewel het oorspronkelijk werd gelanceerd door Amun AG, wordt het nu verhandeld onder de merknaam 21Shares.
XRP vs. XRP ETF
We hebben de verschillen tussen beleggen in een XRP ETF en direct investeren in XRP al besproken. Hier zijn nog enkele aanvullende inzichten:
| Kenmerken | XRP | XRP ETF |
| Eigendom | Direct eigendom van XRP | Indirect eigendom via aandelen van de ETF |
| Beheer | Zelfbeheerd | Professioneel beheerd door fondsbeheerders |
| Liquiditeit | Afhankelijk van cryptobeurzen | Hoge liquiditeit op grote beurzen na goedkeuring |
| Vergoedingen | Exchange-fees, kosten voor wallets | Beheerskosten en handelskosten |
| Wettelijk toezicht | Verschilt per land | Onderworpen aan SEC-voorschriften en andere regelgevende instanties |
| Toegankelijkheid | Vereist kennis van crypto | Toegankelijk via traditionele brokerrekeningen |
| Marktvolatiliteit | Volatiel | Volatiliteit beheerd door diversificatie |
| Risicobeheer | Zelfbeheerd risico | Professioneel risicobeheer |
Beleggen in een XRP ETF biedt een gestructureerd en gereguleerd pad, wat het aantrekkelijk maakt voor investeerders die de voorkeur geven aan professioneel beheer en hoge liquiditeit, ondanks de bijkomende kosten.
XRP ETF vs. BTC ETF
Bitcoin ETF’s waren de eerste grote verandering, waarbij de goedkeuring in de VS een keerpunt betekende en een toegangspoort voor de goedkeuring van andere crypto ETF’s. Dit is hoe een Bitcoin ETF zich verhoudt tot een XRP ETF.
| Kenmerken | XRP ETF | Bitcoin ETF |
| Wettelijke status | Meer toezicht vanwege lopende juridische kwesties rond XRP | Over het algemeen meer geaccepteerd en gevestigd regelgevend kader voor Bitcoin ETF’s |
| Volwassenheid van de markt | Opkomend, minder producten beschikbaar | Volwassen, met verschillende gevestigde producten |
| Beheerkosten, mits goedgekeurd | Meestal hoog door nichemarkt | Vaak laag door schaalvoordelen |
| Liquiditeit | Hoge liquiditeit, maar minder dan Bitcoin ETF’s | Zeer hoge liquiditeit door bredere marktacceptatie |
| Handelsvolumes | Over het algemeen lagere handelsvolumes | Hogere handelsvolumes die grotere adoptie weerspiegelen |
| ETF-emittenten | Minder emittenten vanwege complexe regelgeving | Meerdere emittenten met een breed scala aan producten (momenteel 11 emittenten) |
| Marktperceptie | Gezien als meer speculatief | Wordt gezien als een stabielere en gevestigde belegging |
| Historische data | Beperkte historische data | Uitgebreide historische data beschikbaar voor analyse |
| Beleggingsdoeleinden | Vaak gebruikt voor diversificatie naar alternatieve crypto assets | Vaak gebruikt als primaire investering in digitale assets |
XRP ETF vs. ETH ETF
Ethereum ETF’s zijn de nieuwste toevoeging op de markt. Zo verhouden ze zich tot XRP ETF’s:
| Kenmerken | XRP ETF | Ethereum ETF |
| Aantal emittenten | Minder emittenten, waaronder 21Shares, die diensten aanbieden als XRP ETP. | Meer emittenten met de meer prominente, waaronder Fidelity, VanEck en meer. |
| Regelgeving | XRP ETF’s hebben te maken met meer obstakels op het gebied van regelgeving, vooral in de VS. | Voor Ethereum ETF’s is de regelgeving gunstiger, met verschillende goedgekeurde spot Ethereum ETF’s. |
| Beheerkosten (indien goedgekeurd voor verhandeling) | Typisch hoog door gespecialiseerde markt. 21Shares Ripple XRP ETP heeft bijvoorbeeld een TER van ongeveer 2,50% per jaar. | Vaak lager door een grotere markt en bredere acceptatie |
| Beleggingsfocus | Voornamelijk voor diversificatie in de cryptomarkt | Vaak gebruikt voor zowel primaire investering als diversificatie |
Zijn XRP ETF’s voordelig?
XRP ETF’s introduceren een unieke mogelijkheid voor portefeuillediversificatie. Terwijl Bitcoin- en Ethereum-ETF’s inmiddels mainstream zijn, biedt deze gids over XRP ETF’s inzicht in hoe blootstelling aan de Ripple-ondersteunde asset een smaak van meer volatiele crypto kan bieden, verpakt in een gereguleerd financieel product. Over het algemeen zou de goedkeuring van XRP ETF’s niet alleen verdere legitimiteit aan de cryptomarkt toevoegen, maar ook meer institutionele investeerders kunnen aanmoedigen om gedecentraliseerde assets te overwegen.
XRP ETF’s kunnen worden gekocht via traditionele handelsplatformen, mits ze in jouw regio genoteerd staan. Hoewel dit een bepaalde mate van veiligheid biedt, is het belangrijk te onthouden dat elk beleggingsproduct risico’s met zich meebrengt en dat winst nooit gegarandeerd is.
Disclaimer: Dit artikel is uitsluitend bedoeld voor informatieve doeleinden en mag niet worden beschouwd als financieel, juridisch of beleggingsadvies. Doe altijd je eigen onderzoek en raadpleeg een erkend financieel adviseur voordat je investeringsbeslissingen neemt.





