Blockchain-analisten hebben verbanden ontdekt tussen de LIBRA meme coin en andere twijfelachtige crypto-projecten, waaronder de officiële token van Melania Trump.
Deze bevindingen hebben verdere zorgen over LIBRA gewekt, vooral na de korte goedkeuring door de Argentijnse president Javier Milei.
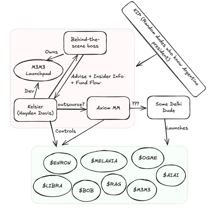
Verdachte connecties tussen LIBRA en MELANIA
Op 16 februari beweerde Chaofan Shou, medeoprichter van Fuzzland, dat de market maker van LIBRA opereert vanuit Delhi en ook betrokken was bij de MELANIA meme coin.
Shou deelde wallet-gegevens die suggereren dat dezelfde entiteit beide projecten controleerde, wat de verdenkingen van gecoördineerde insider-activiteiten aanwakkerde. Hij koppelde het LIBRA-team verder aan tokens zoals Enron en OGME, die een vergelijkbaar patroon van koersmanipulatie volgden.
Deze projecten ervoeren snelle koersstijgingen gedreven door insider trading en geautomatiseerde bots, gevolgd door plotselinge verkopen die retailinvesteerders met verliezen achterlieten. Dit patroon lijkt op pump-and-dump schema’s die zijn ontworpen om handelaren uit te buiten.
De MELANIA token, gelanceerd net voor de tweede inauguratie van Donald Trump, steeg kort naar een marktkapitalisatie van $2 miljard voordat het onder de $200 miljoen crashte.
LIBRA volgde een vergelijkbaar traject. Na het ontvangen van publieke steun van president Milei, zag de token een stijging in investeringen. Echter, insiders zouden kort daarna $107 miljoen hebben teruggetrokken, wat leidde tot de ineenstorting.
Na de val distantieerde Milei zich van het project, wat beschuldigingen van marktmanipulatie uitlokte. Sommige critici hebben zelfs opgeroepen tot zijn afzetting, waarbij ze het incident als een financieel en politiek schandaal bestempelen.
LIBRA insiders verwerpen fraude beschuldigingen
Ondanks de controverse heeft KIP Protocol, een entiteit gelinkt aan LIBRA, elke schuld ontkend.
Julian Peh, CEO van KIP, verklaarde dat alle fondsen on-chain blijven en verantwoord zijn. Hij verduidelijkte ook dat KIP geen rol had in de lancering van de token en de verantwoordelijkheid toeschreef aan Kelsier, de market maker van het project.
“KIP heeft vandaag veel FUD gekregen, inclusief bedreigingen aan mij en mijn personeel, maar we waren niet betrokken bij de lancering, we hebben geen tokens of SOL behandeld. KIP erkende publiekelijk zijn rol in het project (hoewel niet in de tokenuitgifte) omdat we al op de website stonden en geloofden in het potentieel van het initiatief,” zei KIP.
Ondertussen gaf Hayden Davis van Kelsier de schuld aan president Milei en zijn team voor de verliezen van investeerders. Hij stelde dat investeringen in meme coins sterk afhankelijk zijn van vertrouwen en goedkeuringen.
Toen het team van Milei hun promotionele berichten verwijderde, ontstond er paniekverkoop, wat leidde tot een scherpe daling van de markt.
Desondanks verklaarde hij dat zijn team nog steeds in het project gelooft en van plan is om $100 miljoen opnieuw te investeren. In plaats van de activa over te dragen aan de medewerkers van president Milei of KIP, is Kelsier van plan om de fondsen opnieuw in LIBRA te investeren en alle verkregen tokens te verbranden.
“Ik stel voor om 100% van de fondsen onder mijn controle, tot wel $100 miljoen, opnieuw te investeren in de Libra Token en alle gekochte voorraad te verbranden. Tenzij er een levensvatbaarder alternatief wordt gepresenteerd, ben ik van plan om binnen de komende 48 uur te beginnen met de uitvoering van dit plan,” verklaarde Davis.
De LIBRA-controverse benadrukt de risico’s die gepaard gaan met speculatieve meme coins, vooral die gekoppeld zijn aan prominente figuren. Terwijl supporters volhouden dat het project levensvatbaar blijft, blijven onderzoekers de verbindingen met mogelijke marktmanipulaties onderzoeken.





