Crypto speurder ZachXBT beschuldigde de Chinese OTC-handelaar Yicong Wang van het witwassen van cryptovaluta. Sinds 2022 zou Yicong tientallen miljoenen aan door Lazarus Group gestolen cryptoactiva hebben witgewassen.
Lazarus Group, een beruchte Noord-Koreaanse hackerscollectief, heeft aangetoond honderden miljoenen $ aan cryptovaluta te kunnen stelen en witwassen.
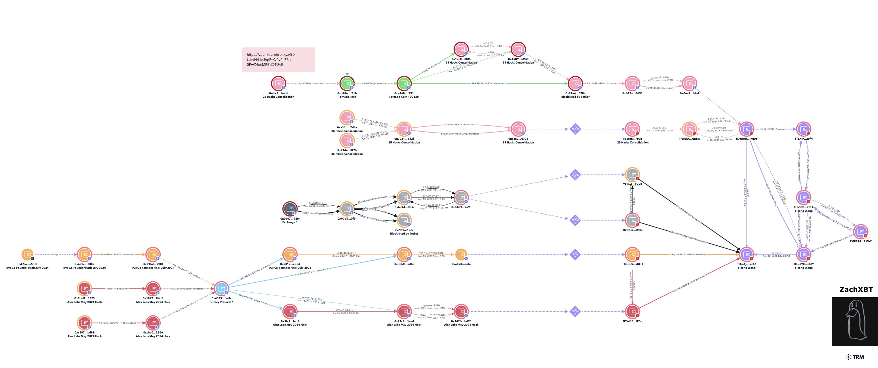
Crypto-onderzoeker ZachXBT heeft geïdentificeerd de Chinese OTC-handelaar Yicong Wang als een sleutelfiguur in het witwassen van gestolen cryptoactiva voor de Lazarus Group, een beruchte Noord-Koreaanse hackorganisatie. ZachXBT, bekend om het blootleggen van oplichting, deelde een gedetailleerde stroomdiagram met de walletadressen van Yicong.
De gegevens benadrukken transacties die Yicong koppelen aan gehackte accounts en illegale fondsen, wat hem verder impliceert in het faciliteren van het witwassen van gestolen activa.
Lees meer: Wie is ZachXBT, de crypto speurder die oplichting blootlegt?
De Lazarus Group is een wereldwijd bekend crypto-hackerscollectief uit Noord-Korea. In oktober beschuldigde de VS de groep van een verbijsterende $879 miljoen aan crypto-diefstallen en begon met het in beslag nemen van hun activa. Deze geavanceerde hackers hebben echter een verscheidenheid aan witwasoperaties gebruikt, waarbij in juli $35 miljoen via Cambodja werd verplaatst.
ZachXBT zei dat een volger op sociale media hem aanvankelijk contacteerde, bewerend dat hun beursaccount was bevroren na een P2P-transactie met Yicong. Het platform informeerde deze anonieme gebruiker dat ze de servicevoorwaarden hadden geschonden door gestolen fondsen van Lazarus te witwassen. De gebruiker gaf vervolgens relevante walletgegevens, gespreksscreenshots en meer aan ZachXBT.
Hoewel ZachXBT probeerde het geldspoor te verbinden, nam Yicong opnieuw contact op. Hij beweerde dat hij deze anonieme gebruiker een overboeking van (USDT) naar Chinese yuan kon aanbieden tegen aanzienlijk lagere markttarieven. Dit kan een duidelijk teken van oplichtersactiviteit zijn, zoals in het recente voorbeeld van Valeria “Bitmama” Fedyakina.
ZachXBT heeft geen concreet bedrag genoemd van de door Yicong voor de Lazarus Group witgewassen gestolen activa. Hij wees echter op verschillende specifieke incidenten in de miljoenen dollars en beweerde dat Yicong sinds 2022 “tientallen miljoenen aan gestolen crypto naar contant geld heeft omgezet”. Verder, in een aparte thread, sprak ZachXBT over de moeilijkheid om deze fondsen definitief te traceren.
“[Ik] heb nergens publiekelijk gerapporteerde cijfers gezien, maar ik schat dat Coinbase-ondersteuning voor social engineering/phishing-oplichting in slechts het afgelopen jaar $100M-$150M van zijn gebruikers heeft gestolen,” verklaarde hij.
Lees meer: 15 meest voorkomende crypto-oplichtingen waar je op moet letten
Ondanks de vooruitgang in de strijd tegen crypto-oplichting, zijn complexe phishing-operaties in opkomst. Yicong’s verschillende accounts zijn van diverse platforms verbannen, maar ZachXBT gelooft dat hij simpelweg zijn bedrijfsstrategieën heeft veranderd.
“Het is duidelijk uit de on-chain dat hij de afgelopen weken nog steeds actief Lazarus Group heeft geholpen. Hopelijk wordt Yicong Wang op een gegeven moment in de toekomst verantwoordelijk gehouden voor zijn daden,” sloot hij af.


